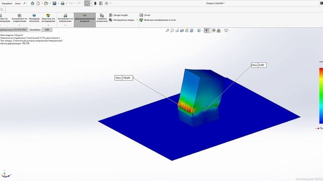
SOLIDWORKS. Расчет на срез

Иконка канала channel32579955
35 подписчиков
12+
33 просмотра
год назад
12+
33 просмотра
год назад

, чтобы оставлять комментарии